HHDRSSTC
(Hand Held Double Resonant Solid State Tesla Coil ;)
Please direct any questions to my email (on homepage)
Schematic Drawings:
All Schematics in PDF format (560KB)
IGBT 60N6S2 Datasheet PDF
RURG8060 Diode Datasheet PDF
 |
System Diagram
Overview shows how the following schematics interact. |
 |
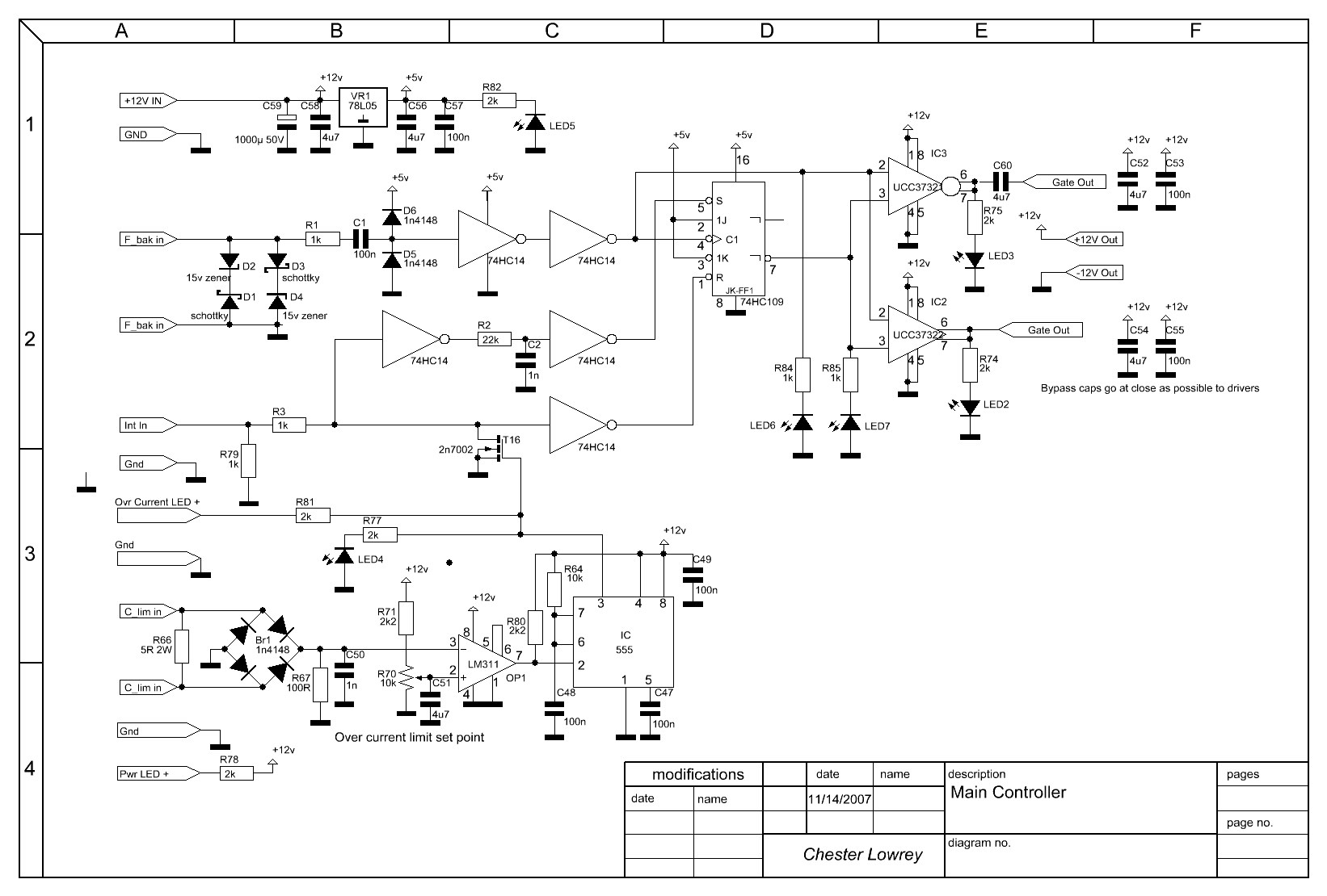
DRSSTC Controller
This is what controls the timing of the IGBT's and shuts them down incase of over current. Because the gates of the 60N6S2 IGBT's are so easy to drive I just used UCC drivers and a gate drive transformer. |
 |
12v - 300V DC - AC Inverter
For running the HV IGBT half bridge as its hard to run a DRSSTC directly from 12V ;). |
 |
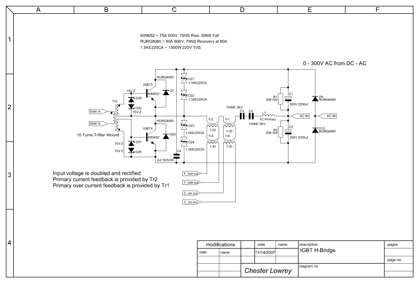
H-Bridge
This design uses very fast Fairchild IGBT's that don't have internal diodes so I had to use some RURG8060 that I had on hand.. Don't even try to use slower IGBT's, it will not work, I have tried ;) Okay it might do something.. but it wont be impressive. These IGBTS are so easy to drive its fantastic... This particular model isn't produced anymore as far as I know, but equivalent or better are available online. Just make sure the rise and fall times are around or below 50NS |
 |
Simple Interrupter |
I use Sprint Layout to do my PCBs, If you would like the original file, email me.
The following files are PDF's that can be printed on a laser jet printer and glossy paper and then ironed onto copper clad PCB material to make your own PCB.
Controller Top Side Mirrored and Tiled - The top side needs to be mirrored as it will be reversed when placed on the blank copper.
Controller Bottom Side Tiled
 |
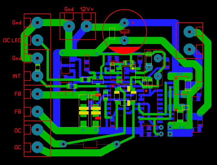
DRSSTC Controller PCB Top Side Front |
 |
DRSSTC Controller PCB Bottom Side Front |
 |
DRSSTC Controller PCB Top Side Only |
 |
DRSSTC Controller PCB Bottom Side Only |
12V Gate Driver Tiled PDF
 |
12V Gate Driver Color |
 |
12V Gate Driver Bottom Side Only |
Construction Photos:
 |
12V Gate Driver Angle View
Originally developed to drive some huge surplus MOSFET H-Bridges I have above 350Khz which did require these power devices. |
 |
12V Gate Driver Top View |
 |
12V Gate Driver Bottom View
Some surface mount parts were used.. For space savings and because I like them, as long as I can see them.. |
 |
Gate Driver GDT ;) |
 |
12V Gate Driver with its GDT |
 |
12V DRSSTC Testing
This was my futile attempt to run a DRSSTC from 12V directly...
I never really expected it to work well, but had to try.
The primary rings up nicely and it worked pretty well as an induction heater ;) primary current was very high... No primary feedback was used during this.. |
 |
12V DRSSTC Testing 2 |
 |
SMD DRSSTC Controller Bottom Side
Steve ward style controller, works great.. |
 |
SMD DRSSTC Controller Top Side |
 |
Bench Testing With 12v - 300V Inverter
This was running of a 12V lead acid car battery during testing. |
 |
More of same |
 |
More of same |
 |
Mounted to Frame Side View
I designed/built this thing in three days straight so don't expect any refinements on the casing, everything was mounted to this frame halloween morning ;) |
 |
Mounted to Frame Side View 2
The handle/trigger assembly is from an old defunct paint ball gun. Wooden stock is a wooden crossbow I made years ago. The secondary is actually from my very first SSTC made 5 years ago !! |
 |
Mounted to Frame Top View
The big yellow 7.5 uf caps are DC blocking caps for the primary side of the DC-AC converter. |
 |
Mounted to Frame Controller View |
 |
Mounted to Frame H-Bridge View
H-Bridge mounted to CPU heat sink |
 |
Mounted to Frame Side Close up
Above the trigger is the red MOM switch that turns on the DC-AC converter. Its like a safety ;)
Above that the dual potentiometer is connected to the interrupter board.
You can see one of the primary capacitors just inside the PVC pipe on the left. |
Halloween:
Last Updated:
2007-11-14
Home Page